发帖
查看: 3743|回复: 0

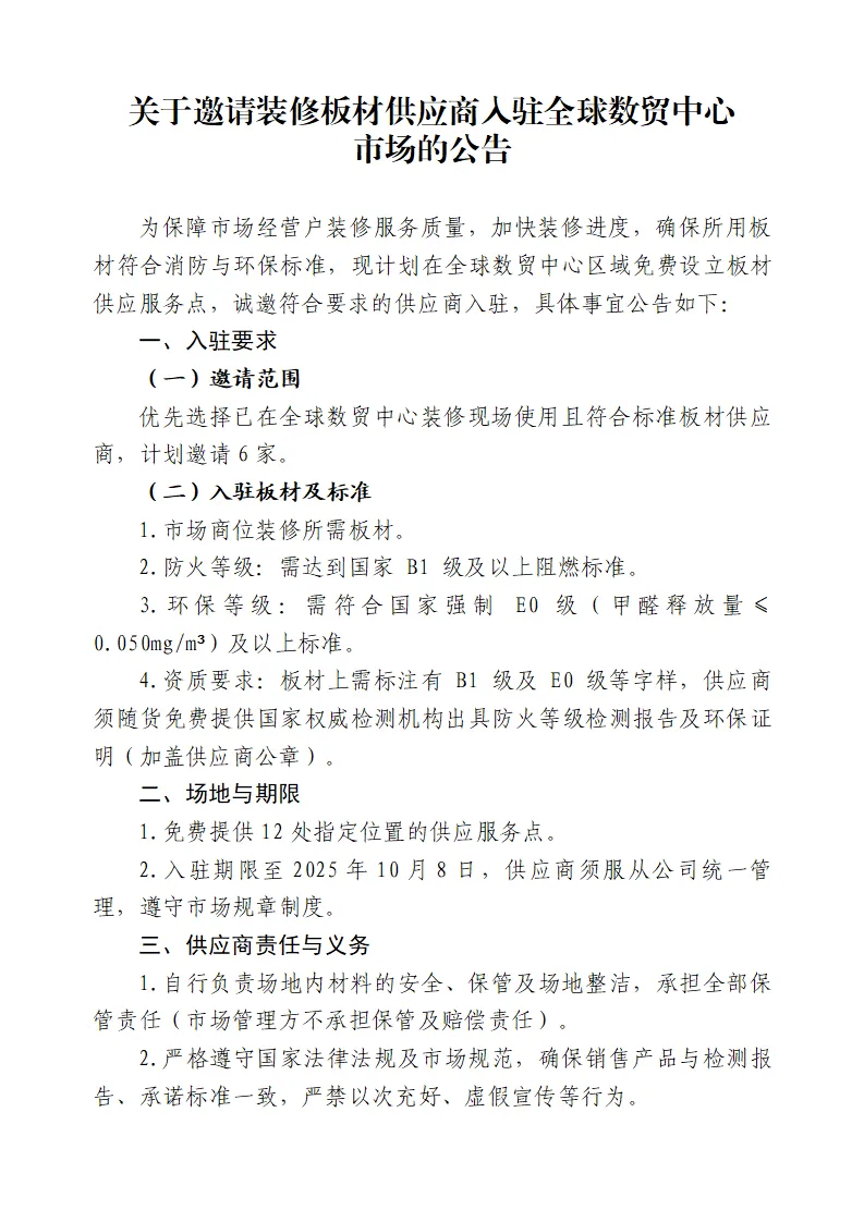
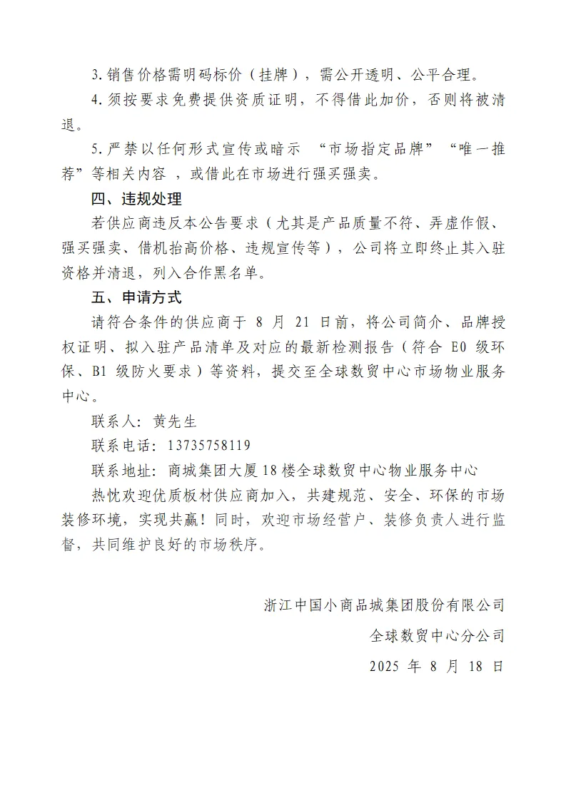
关于邀请装修板材供应商入驻全球数贸中心市场的公告

  [复制链接]

签到天数: 2296 天

[LV.Master]伴坛终老

1万

主题

4万

回帖

46万

积分

实名认证会员

Rank: 8Rank: 8

积分
461347
金钱
262071
威望
16387
精华
11
注册时间
2015-5-5

K歌达人

发表于 2025-8-18 20:19:39 来自手机 | 显示全部楼层 |阅读模式 | 来自浙江

 

 

 

 

 

 

 

 

 

来源:义乌全球数贸中心

本帖点赞记录
点赞给态度,登录/注册 就能点赞
青苹果甜甜的 2025-8-19 05:37 +1
回复

使用道具 举报

您需要登录后才可以回帖 登录 | 注册

本版积分规则

义乌稠州论坛

关注公众号

下载客户端

客服热线:9:00-16:00

0579-85099500

公司名称:义乌好耶网络技术有限公司

公司地址:浙江省义乌市人力资源产业园10楼

浙B2-20070208-3
浙公网安备 33078202000157号
广播电视节目制作经营许可证(浙)字第05723号
Copyright © 2025 义乌热线 Powered by Discuz! X3.4
快速回复 返回列表 返回顶部