该用户从未签到
高级会员

- 积分
- 6317
- 金钱
- 3638
- 威望
- 524
- 精华
- 0
- 注册时间
- 2021-7-12
|
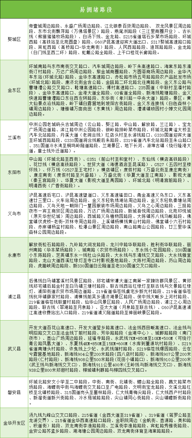
国庆中秋假期即将到来 10月1日至8日共放假8天 假期高速公路 实施小型客车免费通行政策 为保障群众假期安全顺畅出行 金华交警发布“两公布一提示” 供大家参考 以便合理选择出行路线和出行方式 结合往年假期流量特点和今年流量交通态势变化趋势,今年国庆中秋假期流量仍将呈现上升趋势。 预计9月30日(假期前一天)14时至10月1日3时是车流高峰时段; 10月1日(假期第一天)8时至20时分段出现车流高峰; 10月2日(假期第二天)10时至18时预计是第二波次高峰时段; 10月6日至8日为返程高峰时段,返程高峰时间是7时至22时,间断出现高峰。
往衢州方向出行,建议从235国道、国贸大道、金义中央大道至金华衢州方向绕行;往杭州方向出行,建议提前从望道下高速,从疏港快速路、四海大道、环城西路、商城大道、235国道绕行至郑家坞上高速。 往江苏方向出行,建议从台金高速前仓、东永高速永康东下高速,经地方道路绕行;往福建方向出行,建议从金华东、岭下朱下高速,经地方道路绕行。 往温州方向出行,建议从歌山下高速,经地方道路绕行至横店上高速;往杭州方向出行,建议从横店下高速,经地方道路及甬金高速绕行。 往江西、衢州方向出行,建议从傅村下高速经235国道绕行;往金华方向出行,建议从义乌东、义亭下高速,经金义东公路绕行;往宁波方向出行,建议从310省道、金义东公路、东义公路,到东义路转环城北路绕行。 往东阳方向出行,建议提前从浦江下高速,从210省道、商城大道、西城北路绕行至福田上高速;往杭州方向出行,建议提前从福田下高速,从西城北路、商城大道、210省道绕行至浦江上高速。 小编提醒大家 提前避开以下路段 10月1日至8日(每日8:00—16:30),除执行公务车辆、景区交通车、公交车、沿线单位和村民相关车辆外,对其他类型机动车(含排量250cc以上摩托车)实行限行。游客车辆请停放至双龙游客中心或临时停车场(罗店派出所往东区域)。限行时段内,游客请从双龙游客中心换乘景交车上山,或在周边公交车停靠站乘坐公交车上山。 前往小冰岛的游客可驾车从金九线进出,若小冰岛停车场饱和则对金九线限行。 游埠古镇入镇高峰6:00—12:00(早茶街时段),返程高峰15:00—17:00,建议错峰出行。古镇外有免费停车场,节假日有专人引导;隆港大道、迎宾大道车流量较大易缓行;古镇内老街道路窄、行人多,需低速礼让,禁止随意停车,请服从现场交警及工作人员指挥。 假期方岩景区旅游客流量较大、车流较多,建议游客朋友提前预约购票。自驾游出行的朋友可提前导航搜索“永康市方岩风景区”,将车辆导航至岩下停车场停放,随后乘坐景区观光车进行游玩。若岩下停车场满载,可依序开至其余停车场,请游客朋友在工作人员的指引下有序停车,耐心入园。 假期期间,永康交警会根据景区停车场饱和度及主要道路拥堵情况做好周边交通疏导、秩序引导,请各位游客听从交警指挥,有序出行。 实行机动车单向通行,从仙华街道花园村进入景区,由石宕村方向驶出,进入交通管制区域后不得随意掉头行驶。 全路段实行(马岭—建德)单侧靠右有序停车,禁止双向停车,禁止大巴车驶入。 假期出行,应提前做好规划,及时了解路况信息和天气情况,合理安排出行时间和路线,尽量错峰出行。 驾车出行时,要遵规守法,切勿超速行驶、强超强会;长途驾驶,要注意休息,切勿疲劳驾驶;牢记“开车不喝酒、喝酒不开车”,切勿酒后驾驶;驾乘汽车务必全程系好安全带;夜间和雨雾天气行车,要小心谨慎、减速慢行。 高速公路行车,要保持安全车距和规定车速,遇交通拥堵,切勿随意穿插、占用应急车道。临近高速出口要注意观察、提前变道,错过出口时切勿急刹车或倒车。发生交通事故,“车靠边、人撤离、即报警”,避免发生二次事故。 驾车行经农村地区,要注意观察、文明礼让,通过没有信号灯的路口要“一慢二看三通过”;行经急弯陡坡、长下坡、临水临崖等道路,要降低车速,切勿在弯坡路段超速行驶、变道超车。 乘坐公共交通车辆出行,要到正规客运场站,切勿乘坐私揽客源、无营运资质等非法营运客车和超员车辆,更不要搭乘轻型货车、三轮车、拖拉机等非载客车辆。 |
|