发帖
查看: 4957|回复: 0

关于《义乌市2025年城镇基准地价更新评估成果》公开征求意见的公告

[复制链接]

该用户从未签到

1269

主题

18

回帖

1万

积分

金牌会员

Rank: 6Rank: 6

积分
17952
金钱
9754
威望
2058
精华
0
注册时间
2021-7-13
发表于 2025-10-2 22:29:56 来自手机 | 显示全部楼层 |阅读模式 | 来自浙江
 
义乌市自然资源和规划局关于《义乌市2025年城镇基准地价更新评估成果》公开征求意见的公告

 

根据《自然资源部办公厅关于加强城镇建设用地基准地价管理的通知》(自然资办发〔202445号)有关规定,结合我市实际,制定了新一轮《义乌市2025年城镇基准地价更新评估成果》。为广泛听取社会公众意见,进一步提高行政规范性文件质量,现将征求意见稿全文公布,征求社会各界意见。公众可通过以下途径和方式提出反馈意见:

 

1、登录义乌政府门户网站

 

2、通过信函的方式将意见寄至:义乌市宾王路366号义乌市自然资源和规划局920办公室,邮编322000

 

3、通过电子邮件的方式将意见发送至邮箱21965566@qq.com

 

意见反馈截止时间为20251030

 

联系人:陈嘉       联系电话:0579-85589013

 

义乌市自然资源和规划局

2025年9月30日

 

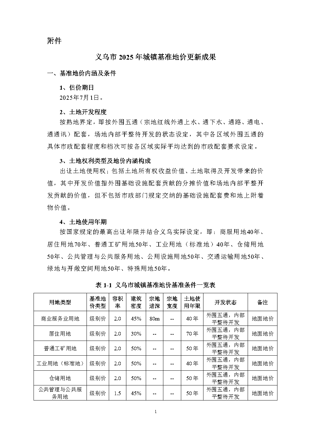
附件:义乌市2025年城镇基准地价更新评估成果(征求意见稿)

 

 

回复

使用道具 举报

您需要登录后才可以回帖 登录 | 注册

本版积分规则

义乌稠州论坛

关注公众号

下载客户端

客服热线:9:00-16:00

0579-85099500

公司名称:义乌好耶网络技术有限公司

公司地址:浙江省义乌市人力资源产业园10楼

浙B2-20070208-3
浙公网安备 33078202000157号
广播电视节目制作经营许可证(浙)字第05723号
Copyright © 2026 义乌热线 Powered by Discuz! X3.4
快速回复 返回列表 返回顶部