发帖
查看: 1813|回复: 8

[其它] 权威认证!用硬核科研解锁“森山”草本健康密码

[复制链接]

签到天数: 2308 天

[LV.Master]伴坛终老

1440

主题

3051

回帖

8万

积分

论坛元老

Rank: 8Rank: 8

积分
88276
金钱
64080
威望
2310
精华
1
注册时间
2013-1-30
发表于 昨天 10:03 | 显示全部楼层 |阅读模式 | 来自浙江
本帖最后由 huyuxi 于 2025-12-9 10:09 编辑


    权威认证!
用硬核科研解锁“森山”草本健康密码

森宇控股集团


微信图片_2025-11-07_095959_773.jpg

   在中医药产业蓬勃发展的今天,作为“中华九大仙草”之首的铁皮石斛,正以其独特的健康养生价值走进更多人的生活。森宇控股集团作为铁皮石斛国家行业标准制订单位、国家林草局铁皮石斛工程技术研究中心,始终以科技创新为核心,深耕铁皮石斛产业。
微信图片_2025-12-09_090753_761.png
微信图片_2025-12-09_090804_140.png

   北京博奥晶方生物科技有限公司(以下简称“博奥晶方”)在今年发布了题为《颠覆性技术助力森山铁皮石斛产品功能研究》的专题报告。博奥晶方系出清华大学程京院士创立的博奥生物暨生物芯片北京国家工程研究中心,公司开创性地将千年中医智慧融入生命科学与AI的交叉创新,独创了双证据链筛选通路为核心的多弹打多靶分子本草大模型,致力成为以临床价值为灵魂的精准诊疗与药物发现的引领者。该研究基于分子本草技术平台,对森山铁皮枫斗系列产品的健康功效进行了系统性科学验证,为产品功效提供了扎实的科研支撑。行业引领者:森宇

深耕铁皮石斛产业,铸就品质标杆

   铁皮石斛行业近年来发展迅猛,2024 年行业产值已超300亿元,全产业链综合产值更是突破600 亿元。作为行业领军企业,森宇集团见证并推动了铁皮石斛从野生稀缺资源到规模化种植、产业化开发的转型全过程。森宇在全国建立了1万多亩铁皮石斛的标准化种植基地,建立了从品种选育-组培栽培-科技研发-生产加工-销售服务等全产业链体系,打造了涵盖保健品、保健食品、饮料、饮片、酒类等多品类的产品矩阵,其中国草牌铁皮石斛枸杞白芍饮品、森山牌铁皮石斛灵芝西洋参颗粒等明星产品,凭借优秀的健康属性和明确的养生功效,深受消费者青睐。

微信图片_2025-12-09_091251_142.jpg

微信图片_2025-12-09_091259_365.jpg

    一直以来,森宇坚持“科技赋能传统中医药”的理念,致力于用现代科学解读传统草本的健康密码。博奥晶方在创新药物研发、药物功效机制研究等领域拥有顶尖技术实力,其研究成果为森山产品的功效提供了极具说服力的科学支撑。

科研实证:三大核心功效,解锁铁皮石斛健康价值
  
  01 养胃护胃:71% 通路逆转率,守护消化道健康

  慢性萎缩性胃炎是困扰众多人群的消化道问题,传统中医认为铁皮石斛具有益胃生津、滋阴清热的功效。为验证这一功效,博奥晶方科研团队采用人胃粘膜上皮细胞、人单核巨噬细胞模型,对国草牌铁皮石斛枸杞白芍饮品开展了专项研究。

微信图片_2025-12-09_091309_290.png

微信图片_2025-12-09_091316_793.png

  铁皮石斛枸杞白芍饮品养胃功效研究铁皮石斛枸杞白芍饮品在萎缩性胃炎的评价实验结果令人振奋:该饮品对慢性萎缩性胃炎患者异常信号通路的逆转率高达71%,显著优于单纯铁皮石斛及鲜铁皮石斛提取物(逆转率均为59%)。研究证实,其通过减轻胃粘膜损伤、降低炎症水平,能有效保护胃黏膜,为养胃护胃提供了科学有效的解决方案,让传统草本的养胃功效不再是“经验之谈”。

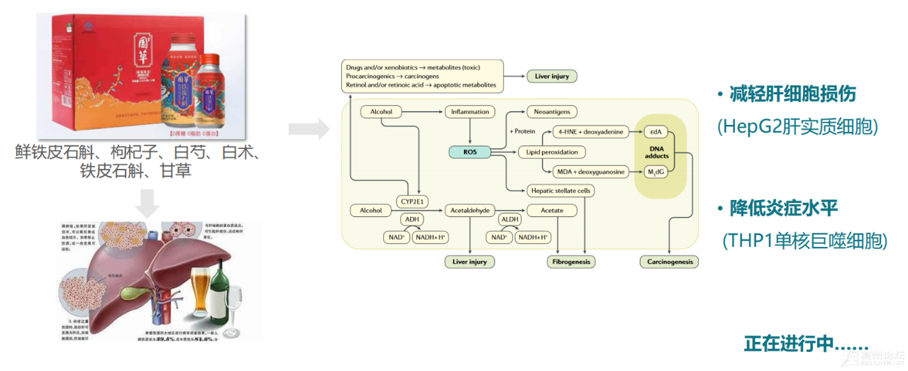
02 护肝潜力:聚焦酒精性肝损伤,筑牢肝脏防护


    针对现代人群常见的酒精性肝损伤问题,科研团队选用人肝实质细胞、人单核巨噬细胞模型,对国草牌铁皮石斛枸杞白芍饮品的护肝功效进行了机制研究。初步实验结果显示,该饮品中的鲜铁皮石斛、枸杞子、白芍等复合成分,能有效减轻肝细胞损伤、降低肝脏炎症水平,为肝脏健康搭建防护屏障。目前相关研究仍在深入推进中,未来有望为护肝养生领域带来新的突破。

微信图片_2025-12-09_091325_825.png
  铁皮石斛枸杞白芍饮品护肝功效研究.

  03 改善失眠:多细胞模型验证,调节神经功能


    失眠问题往往与神经、血管内皮炎症密切相关。博奥晶方科研团队选用人血管内皮细胞、人小胶质细胞、人星型胶质细胞三大体外细胞模型,对森山牌铁皮石斛灵芝西洋参颗粒的助眠功效展开系统研究。

微信图片_2025-12-09_091333_990.png
  铁皮石斛灵芝西洋参颗粒改善失眠功效研究

  研究发现,该颗粒对神经退行性病变相关疾病通路、细胞黏附、细胞凋亡、炎症等多条通路具有明显调控作用。在小胶质细胞模型中,其能逆转细胞活化,抑制细胞凋亡和炎症反应;在星型胶质细胞模型中,可调控神经网络兴奋性,改善神经退行性病变;在血管内皮细胞模型中,通过抑制炎症通路,打破 “慢性炎症 - 睡眠障碍” 的恶性循环。

  野养铁皮石斛提取物更表现出更强的抗炎作用,进一步印证了森山产品原料的优质性。这些研究表明,该颗粒通过多靶点、多通路调节神经功能,为改善睡眠质量提供了科学依据。

未来可期:以科研为翼,让中医药走向世界

    博奥晶方科研团队的研究成果,不仅为森山铁皮石斛系列产品的功效提供了权威背书,更彰显了传统中医药与现代科技结合的巨大潜力。作为行业标准制订单位,森宇集团将以此次研究为基础,持续推进产品升级与新品研发。
   
  未来,森宇将联合全国优秀科研单位、高校及技术团队,聚焦改善睡眠、缓解视疲劳、保护肝功能等多个方向,深入开展铁皮石斛交叉创新研究;同时借助分子本草技术,让优质的“森山”铁皮枫斗产品走出国门,为全球市场带来中国传统中医药的健康智慧。

  从传统经验到科学实证,从行业标杆到全球布局,森山铁皮石斛始终以品质为核心、以科研为支撑。未来森宇集团将继续深耕铁皮石斛产业,与清华大学程京院士科研团队持续深入合作推动企业科技创新与转化,让更多人感受到传统中医药的科学魅力,为全民健康事业贡献更多草本力量。

微信图片_20240723090315.jpg


回复

使用道具 举报

签到天数: 2308 天

[LV.Master]伴坛终老

1440

主题

3051

回帖

8万

积分

论坛元老

Rank: 8Rank: 8

积分
88276
金钱
64080
威望
2310
精华
1
注册时间
2013-1-30
 楼主| 发表于 昨天 10:08 | 显示全部楼层 | 来自浙江

   权威认证!
回复 支持 反对

使用道具 举报

签到天数: 2308 天

[LV.Master]伴坛终老

1440

主题

3051

回帖

8万

积分

论坛元老

Rank: 8Rank: 8

积分
88276
金钱
64080
威望
2310
精华
1
注册时间
2013-1-30
 楼主| 发表于 昨天 10:08 | 显示全部楼层 | 来自浙江

     解锁“森山”草本健康密码
回复 支持 反对

使用道具 举报

签到天数: 2434 天

[LV.Master]伴坛终老

901

主题

1万

回帖

14万

积分

论坛元老

Rank: 8Rank: 8

积分
141955
金钱
87381
威望
917
精华
1
注册时间
2012-12-14
发表于 昨天 10:11 | 显示全部楼层 | 来自浙江

     深耕铁皮石斛产业。
回复 支持 反对

使用道具 举报

签到天数: 2434 天

[LV.Master]伴坛终老

901

主题

1万

回帖

14万

积分

论坛元老

Rank: 8Rank: 8

积分
141955
金钱
87381
威望
917
精华
1
注册时间
2012-12-14
发表于 昨天 10:11 | 显示全部楼层 | 来自浙江

    用硬核科研解锁
回复 支持 反对

使用道具 举报

签到天数: 1306 天

[LV.10]以坛为家III

1442

主题

3718

回帖

4万

积分

钻石会员

Rank: 7Rank: 7Rank: 7

积分
42344
金钱
33739
威望
20
精华
0
注册时间
2018-8-22
发表于 昨天 10:14 | 显示全部楼层 | 来自浙江

    产业化开发
回复 支持 反对

使用道具 举报

签到天数: 1306 天

[LV.10]以坛为家III

1442

主题

3718

回帖

4万

积分

钻石会员

Rank: 7Rank: 7Rank: 7

积分
42344
金钱
33739
威望
20
精华
0
注册时间
2018-8-22
发表于 昨天 10:15 | 显示全部楼层 | 来自浙江

    规模化种植
回复 支持 反对

使用道具 举报

签到天数: 2199 天

[LV.Master]伴坛终老

1261

主题

2825

回帖

8万

积分

论坛元老

Rank: 8Rank: 8

积分
83098
金钱
60564
威望
1816
精华
0
注册时间
2013-1-15
发表于 昨天 10:18 | 显示全部楼层 | 来自浙江

  改善睡眠质量
回复 支持 反对

使用道具 举报

签到天数: 2199 天

[LV.Master]伴坛终老

1261

主题

2825

回帖

8万

积分

论坛元老

Rank: 8Rank: 8

积分
83098
金钱
60564
威望
1816
精华
0
注册时间
2013-1-15
发表于 昨天 10:19 | 显示全部楼层 | 来自浙江

    优秀的健康属性和明确的养生功效
回复 支持 反对

使用道具 举报

您需要登录后才可以回帖 登录 | 注册

本版积分规则

义乌稠州论坛

关注公众号

下载客户端

客服热线:9:00-16:00

0579-85099500

公司名称:义乌好耶网络技术有限公司

公司地址:浙江省义乌市人力资源产业园10楼

浙B2-20070208-3
浙公网安备 33078202000157号
广播电视节目制作经营许可证(浙)字第05723号
Copyright © 2025 义乌热线 Powered by Discuz! X3.4
快速回复 返回列表 返回顶部