发帖
查看: 1051|回复: 4

春假来了!浙江这些景区对中小学生免费

[复制链接]

该用户从未签到

1297

主题

18

回帖

1万

积分

金牌会员

Rank: 6Rank: 6

积分
18542
金钱
10046
威望
2158
精华
0
注册时间
2021-7-13
发表于 7 小时前 来自手机 | 显示全部楼层 |阅读模式 | 来自浙江

 

浙江各设区市春假时间

已于近期公布↓↓

 

图片

杭州市

上城区、拱墅区、西湖区、滨江区、钱塘区、萧山区、余杭区、临平区、富阳区、临安区:4月28日至30日

桐庐县:4月29日至30日,5月6日

淳安县、建德市:4月2日至3日,4月7日

 

宁波市

4月28日至30日

 

温州市

4月29日至30日,5月6日

 

湖州市

4月29日至30日,5月6日

 

嘉兴市

4月28日至30日

 

绍兴市

4月1日至3日

诸暨市:4月2日至3日,4月7日

 

金华市

4月2日至3日,4月7日

 

衢州市

4月28日至30日

 

舟山市

5月6日至8日

 

台州市

4月28日至30日

 

丽水市

4月29日至30日,5月6日

 

注:具体假期安排以各地教育局通知为准,可向当地教育局了解。

 

中小学的春假与清明假期

或五一假期连在一起

这样的小长假

怎能不来浙江各地玩一下呢

 

这些针对中小学生

免费开放的景区

赶紧收藏

 

杭州·千岛湖景区

优惠细则:

  18周岁(不含)以下青少年及儿童景区交通推出7折优惠,配套千岛湖景区免门票政策;需凭本人身份证、户口簿等有效证件。

 

优惠时间:

  2026年4月1日至5月30日(具体以各地春假时间为准)

 

温州·雁荡山景区

优惠景区:

  灵峰日景、灵峰夜景、大龙湫景区、灵岩景区、方洞景区、三折瀑景区、雁湖景区、羊角洞景区、显胜门景区

 

优惠细则:

  学生免票:全国小学、初中在校学生,凭学生证/身份证/户口本等有效证件,即可享受门票全免。

 

  家长福利:1名免票学生可携带2名随行成人,享受门票五折优惠。

 

优惠时间:

  2026年4月1日-4月6日(清明小长假适配)

 

  2026年4月28日-4月30日(五一前夕错峰游) 

 

温州·楠溪江

优惠细则:

  • 石桅岩景区:学生免费,2名家长享受景区门票五折优惠;

 

  • 龙湾潭景区:学生免费,同行1名家长门票免费;

 

  • 丽水街、芙蓉古村、苍坡古村、石门台:学生免费,随行2名家长可享五折优惠。

 

优惠时间:

  2026年4月-5月(具体以各地春假时间为准)

 

温州·刘伯温故里

优惠细则:

  全国小学、初中在校学生,凭学生证、身份证、户口本等有效证件,即可享受百丈漈景区首道门票免费优惠,1名免票学生可携带2名随行成人,享受景区首道门票免费优惠。

 

  刘基庙景区全年免费游览,每日前100名成功背诵《卖柑者言》的游客即可获赠精美文创产品一份(每人仅限领取一次)。

 

优惠时间:

  2026年4月28日-30日

 

图片

 

图片
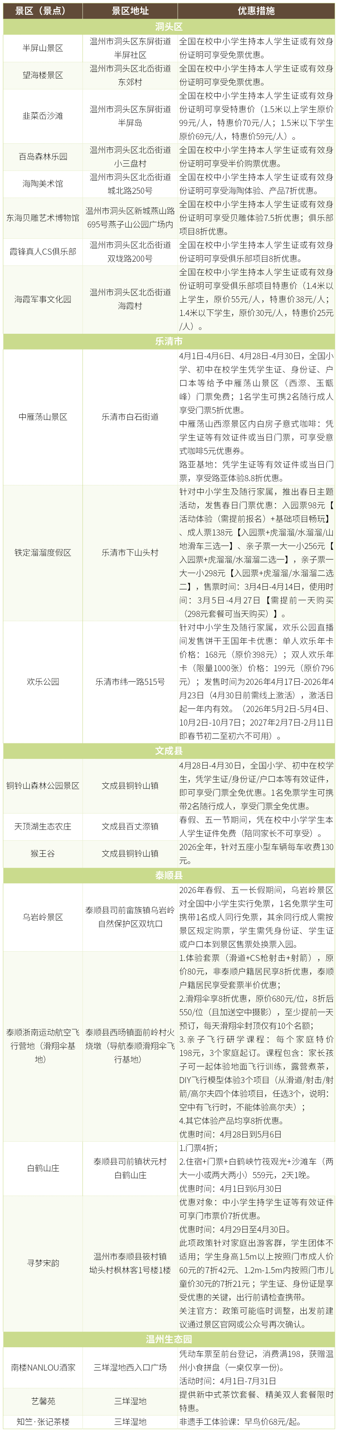
温州地区其他优惠
图片

 

湖州安吉春假优惠景区清单

图片

 

嘉兴·濮院时尚古镇

优惠细则:

  全国小学、初中在读学生(凭学生证、学籍证明等有效凭证)或全国16周岁以下儿童(凭身份证、户口本等年龄证明)可享受景区学生春假免票(需监护人陪同)。

 

优惠时间:

  2026年4月1日-5月8日

 

嘉兴·盐官古城-潮乐之城

优惠细则:

  每天免门票限量人数为5000人,优惠对象为全国小学、初中在读学生及16周岁以下儿童,游客须提前一天实名预约,提供学生证、学籍证明或者身份证、户口本等有效证明。

 

  学生进景区时,至少需一名监护人陪同,每名监护人最多可陪同两名免票学生。

 

优惠时间:

  2026年4月1日-5月8日

 

图片

 

台州·神仙居景区

优惠细则:

  全国中小学生可享神仙居首道门票和南天顶玻璃观景台门票免费(活动期间每人仅限享受一次);神仙居攀越丛林项目门票买一送一。

 

优惠时间:

  2026年4月1日至3日、4月7日、4月28日至30日、5月6日至8日

 

台州·天台山景区

优惠细则:

  凭本人学生证享国清景区、石梁飞瀑景区门票免费。适用对象为放春假的小学、初中阶段在校学生(2010年8月31日之后至2019年9月1日之前出生) 。请携带好学生证或相关身份证明(如身份证、社保卡等),以便景区核验。

 

优惠时间:

  2026年4月1日、2日、3日、7日(共4天)

 

丽水春假优惠景区清单

图片

你还知道哪些

春假期间免费的景区景点

欢迎留言与大家分享

来源:浙江文旅资讯、温州文旅资讯、丽水发布、安吉发布等

 

 

回复

使用道具 举报

该用户从未签到

357

主题

3万

回帖

19万

积分

论坛元老

Rank: 8Rank: 8

积分
195253
金钱
103620
威望
199
精华
0
注册时间
2020-8-5
发表于 4 小时前 来自手机 | 显示全部楼层 | 来自浙江
义乌好象没听到放春假?反正高中是没听说过
回复 支持 反对

使用道具 举报

签到天数: 1393 天

[LV.10]以坛为家III

37

主题

9945

回帖

13万

积分

论坛元老

Rank: 8Rank: 8

积分
135286
金钱
58942
威望
1108
精华
0
注册时间
2007-5-10
发表于 3 小时前 来自手机 | 显示全部楼层 | 来自浙江
开始收割春假流量
回复 支持 反对

使用道具 举报

该用户从未签到

3

主题

5113

回帖

2万

积分

钻石会员

Rank: 7Rank: 7Rank: 7

积分
29263
金钱
18447
威望
0
精华
0
注册时间
2019-1-27
发表于 3 小时前 来自手机 | 显示全部楼层 | 来自浙江
好好好
回复 支持 反对

使用道具 举报

您需要登录后才可以回帖 登录 | 注册

本版积分规则

义乌稠州论坛

关注公众号

下载客户端

客服热线:9:00-16:00

0579-85099500

公司名称:义乌好耶网络技术有限公司

公司地址:浙江省义乌市人力资源产业园10楼

浙B2-20070208-3
浙公网安备 33078202000157号
广播电视节目制作经营许可证(浙)字第05723号
Copyright © 2026 义乌热线 Powered by Discuz! X3.4
快速回复 返回列表 返回顶部