发帖
查看: 2314|回复: 1

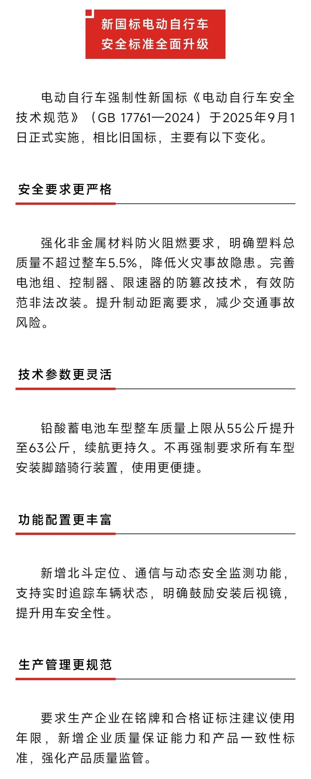
12月1日起,禁售!

  [复制链接]

该用户从未签到

263

主题

13

回帖

3321

积分

中级会员

Rank: 3Rank: 3

积分
3321
金钱
2015
威望
180
精华
0
注册时间
2021-7-16
发表于 昨天 16:24 来自手机 | 显示全部楼层 |阅读模式 | 来自浙江

2025年12月1日

旧国标电动自行车

CCC认证证书

将全面注销

 

 

旧国标电动自行车

12月1日起全面禁售

 

近日,国家认监委发布《关于严格电动自行车强制性产品认证管理的公告》(2025年第25号),公告指出,各电动自行车指定认证机构对依据旧版本标准出具的有效CCC认证证书,于2025年12月1日全部予以注销;对依据旧版标准出具、处于暂停状态且不能恢复有效的CCC认证证书,于2025年12月1日全部予以撤销。

 

各电动自行车销售企业自认证证书注销、撤销之日起不得继续销售。若违反上述规定,各级市场监管部门将依法查处。消费者已经购买的不符合新标准的车辆不会被强制淘汰。

 

 

 

12月1日后

消费者采购电动自行车请注意

 

12月1日后,消费者在采购电动自行车时,请注意认准CCC认证标志和产品合格证。

 

如需进一步核实产品合格证真伪和CCC认证证书是否有效,可扫描产品合格证上的二维码或登录全国认证认可信息公共服务平台(cx.cnca.cn)查询确认。

 

 

来源 | 杭州发布

 

 

本帖点赞记录
点赞给态度,登录/注册 就能点赞
钱塘侬 7 小时前 +1
老舅 11 小时前 +1
风轻云淡ojq 昨天 22:55 +1
回复

使用道具 举报

签到天数: 3659 天

[LV.Master]伴坛终老

13

主题

5043

回帖

8万

积分

论坛元老

Rank: 8Rank: 8

积分
87141
金钱
67636
威望
272
精华
0
注册时间
2015-3-27
发表于 2 小时前 | 显示全部楼层 | 来自浙江
回复 支持 反对

使用道具 举报

您需要登录后才可以回帖 登录 | 注册

本版积分规则

义乌稠州论坛

关注公众号

下载客户端

客服热线:9:00-16:00

0579-85099500

公司名称:义乌好耶网络技术有限公司

公司地址:浙江省义乌市人力资源产业园10楼

浙B2-20070208-3
浙公网安备 33078202000157号
广播电视节目制作经营许可证(浙)字第05723号
Copyright © 2025 义乌热线 Powered by Discuz! X3.4
快速回复 返回列表 返回顶部