发帖
查看: 762|回复: 5

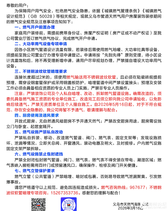
[其它] 义乌市管道天然气用户室内装修燃气安全规范告知书

  [复制链接]

签到天数: 2409 天

[LV.Master]伴坛终老

1605

主题

3395

回帖

9万

积分

论坛元老

Rank: 8Rank: 8

积分
92109
金钱
67054
威望
2310
精华
1
注册时间
2013-1-30
发表于 5 小时前 | 显示全部楼层 |阅读模式 | 来自浙江




义乌市管道天然气用户室内装修燃气安全规范告知书
                
                            义乌天然气967677              
              
   ScreenShot_2026-04-21_142417_590.png
         
                                          ScreenShot_2026-04-21_142632_686.png
ScreenShot_2026-04-21_142708_979.png


              
            
            
     
本帖点赞记录
点赞给态度,登录/注册 就能点赞
002233 5 小时前 +1
回复

使用道具 举报

签到天数: 2409 天

[LV.Master]伴坛终老

1605

主题

3395

回帖

9万

积分

论坛元老

Rank: 8Rank: 8

积分
92109
金钱
67054
威望
2310
精华
1
注册时间
2013-1-30
 楼主| 发表于 5 小时前 | 显示全部楼层 | 来自浙江


   规范安装
回复 支持 反对

使用道具 举报

签到天数: 2409 天

[LV.Master]伴坛终老

1605

主题

3395

回帖

9万

积分

论坛元老

Rank: 8Rank: 8

积分
92109
金钱
67054
威望
2310
精华
1
注册时间
2013-1-30
 楼主| 发表于 5 小时前 | 显示全部楼层 | 来自浙江


  安全用气
回复 支持 反对

使用道具 举报

签到天数: 2289 天

[LV.Master]伴坛终老

1411

主题

3146

回帖

8万

积分

论坛元老

Rank: 8Rank: 8

积分
86605
金钱
63276
威望
1838
精华
0
注册时间
2013-1-15
发表于 5 小时前 | 显示全部楼层 | 来自浙江


  燃气咨询热线:967677
回复 支持 反对

使用道具 举报

签到天数: 2289 天

[LV.Master]伴坛终老

1411

主题

3146

回帖

8万

积分

论坛元老

Rank: 8Rank: 8

积分
86605
金钱
63276
威望
1838
精华
0
注册时间
2013-1-15
发表于 5 小时前 | 显示全部楼层 | 来自浙江

    装修燃气安全规范
回复 支持 反对

使用道具 举报

签到天数: 2517 天

[LV.Master]伴坛终老

987

主题

1万

回帖

14万

积分

论坛元老

Rank: 8Rank: 8

积分
146427
金钱
90465
威望
917
精华
1
注册时间
2012-12-14
发表于 5 小时前 来自手机 | 显示全部楼层 | 来自浙江
安全第一
回复 支持 反对

使用道具 举报

您需要登录后才可以回帖 登录 | 注册

本版积分规则

义乌稠州论坛

关注公众号

下载客户端

客服热线:9:00-16:00

0579-85099500

公司名称:义乌好耶网络技术有限公司

公司地址:浙江省义乌市人力资源产业园10楼

浙B2-20070208-3
浙公网安备 33078202000157号
广播电视节目制作经营许可证(浙)字第05723号
Copyright © 2026 义乌热线 Powered by Discuz! X3.4
快速回复 返回列表 返回顶部